涨涨涨!铜在吼、铝在叫、镍在笑、锡在跳、塑料在咆哮、纸价格万丈高、任何东西都在嗖嗖跳,这次轮到LED微利时代!涨声响起是被逼无奈?还是主动营销?是退避三舍?还是收复失地?是价格合理回调?还是致命考验?市场自有定论。
1、涨价,谁最拼?
· 原材料是始作俑者,涨势凶猛
· 年底这一轮涨价主要是围绕“照明领域”展开
· 已经涨价的成品企业分布区域来看,主要集中在珠三角地区
· 照明产品涨价幅度从5%到15%不等,以8%的涨幅居多
先来看一下原材料涨价的基本情况,根据相关媒体的报道,原材料涨势凶猛。在竞争激烈、价格厮杀凶猛的LED微利时代,原辅材料一旦涨价,雪上加霜,利润一压再压,哪家企业又能扛得住?于是,LED上中下游也开始做出响应。
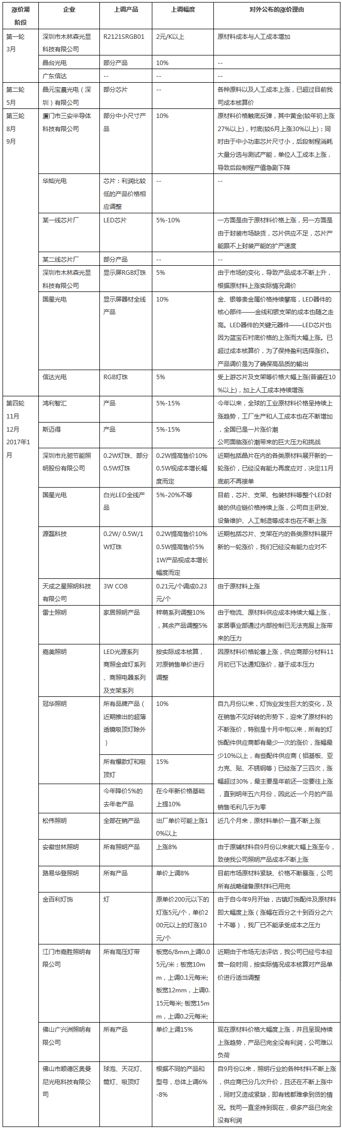
根据不完全统计,原材料涨价情况一览表

早在今年9月,受到原材料涨价影响,部分芯片封装企业就对自身产品进行调价,当然从调价幅度来看,差不多在5%-10%之间。而这到了11月、12月,渐次席卷到下游照明领域,而且调价幅度更大,照明产品涨价幅度从5%到15%不等,以8%的涨幅居多;调价产品领域也由部分产品扩大所有产品。
2016年LED业界涨价潮不完全统计

2、涨价,是刻意,还是被逼?
·原材料上涨
·人工成本上涨
·价格合理回调
对于LED行业来说,围绕着这一整年四个轮次的涨价潮,究竟是刻意营销,还是被逼无奈。答案已经不言自明。在市场不好的情况下,涨价对企业并没有好处,反而会丧失市场份额。尤其是国家近几年对产品环保的要求提升,很多企业要更换全新的生产设备,即使没有原材料的上涨,企业自身的成本投入也在增加。价格变动只是市场调控的表现,并非是营销手段。
从2016年这四波涨价潮中,我们可以清晰地看到,各大厂商涨价主要原因是各种原材料及人工成本上涨。具体是应用于LED原材料的蓝宝石、铝基板、铜箔、金线和银支架等都有不同程度的涨价。加上人工成本持续增涨,LED产品价格上调显得“势在必行”。此前LED产品价格战厮杀凶猛,牺牲品质牺牲利润抢市场屡见不鲜,相信这次涨价潮,更多的企业更愿意将这种无奈之举看成是“价格合理回调”。
3、涨价,谁最苦逼
·被迫涨价的企业?
·中小品牌企业?
·终端用户?
此次涨价,谁最苦逼?
被迫涨价的企业。毕竟短期内会面临一定的销售风险——上调价格会影响部分产品销量。但如果不涨价,企业的利润会受到损害,如果单纯为了销量而舍弃追求利润的做法无疑是饮鸩止渴。
中小品牌企业。原材料涨价对中小品牌而言无疑是雪上加霜,本来产业链和渠道话语权就弱,往往只能以低价获取市场,一旦不能保障低价,生存空间必将变得十分困难。而大品牌在议价权方面更有主动权,可以通过期货、大规模采购等方式有效降低成本。
终端用户。原材料涨价,终端用户来买单。尤其是年底这一波涨价潮,主要是围绕照明领域,对于照明终端用户来说,购买成本增加。
当然,从另一个角度来说,涨价对整个LED行业来说,也不见得是一件坏事。小工厂如果买不到便宜的材料,就不能生产价格低廉的产品。如果他们的产品定价和大品牌差不多,消费者肯定会首选大品牌,小工厂将无法生存,无形中也是一种优胜劣汰的表现,可以推动行业的优化和进步。而产业竞争环境对于每个同行企业造成压力都是一样的,但不是每个企业化解压力的能力都一样。