站在2016年尾巴上
回望
我们究竟是活了365天
还是活了1天
重复364遍?
没有标准答案。
对LED行业来说
2016可谓辉煌
并购潮、涨价潮
……
一浪高过一浪
关键词:净利润
先来看一下,辛苦了这一整年,LED业到底赚没赚钱。从此前部分LED上市公司2016年度经营业绩预估(见表1)可以看到,除一些企业净利润下滑外,大部分企业净利润状况良好。一些企业外延式拓展,并购整合,财务报表合并,营收大幅增长。
当然,也许只是一部分企业在赚钱,而绝大多数企业则在水深火热之中:毕竟从今年整个制造业大环境来看并不乐观:制造业危机,每分钟都在亏钱,有老板靠卖房维持工厂运转,订单接得越多,亏得越多。有老板颇为苦涩地说:“小老板在愁,中老板在挺,大老板咬着牙夜夜难眠,这就是我们的2016!”
表1:部分LED上市公司2016年度业绩预估

关键词:瘦身
今年,不管是出于保生存,还是调整战线的考量,LED产业链不断传出有关面板大厂、传统照明巨头关厂、退出某个市场、业务剥离的消息。
由于LED照明产业竞争激烈,国际大厂纷纷弃守原本已经经营百年的照明业务。包括 Philips Lighting、欧司朗等,都有计划性的出售照明业务。而 GE 照明也选择退守亚洲市场,回头巩固北美市场。显示各家照明厂商的思维已经转变,从原本扩充渠道、抢市占率的阶段,进入到确保获利以求生存。
表2:2016年LED业“瘦身”事件

关键词:并购潮
2015年的并购潮一直延续到2016年,除了部分并购案胎死腹中外,比如由于美国以国家安全为由阻挠中国宏芯投资基金收购爱思强、三安与欧司朗就可能的收购进行了谈判,LED业2016年大大小小的收购事件就有30多起,收购金额最高为45亿元,即东山精密以不超过45亿元的价格收购美企MFLX。
横向收购、纵向收购、跨界收购、海外收购各种类型都有,其中跨界收购最多,主要跨界领域为体育、教育、无人机、VR、医疗健康等。
表3:2016年LED业上市/挂牌公司收购列表


关键词:新三板
自2013年股转系统面向全国接收企业挂牌申请以来,新三板挂牌企业也呈快速增长趋势。2016年,新三板迎来了一股上市挂牌热潮,前11个月内增加4629家。而在照明行业,2016年截至11月30日,挂牌新三板的企业数量相比2015年增加了19家,预计今年照明行业挂牌新三板的企业个数有望突破70家,创历年新高。
表4:2016年新三板挂牌的LED企业营收情况一览表






关键词:涨价潮
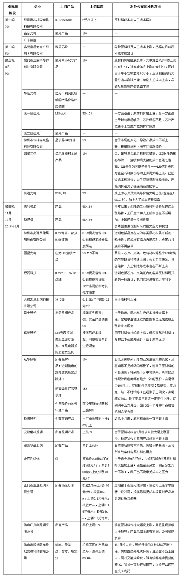
今年,LED业共出现4轮涨价潮。早在今年3月,受到原材料涨价影响,部分芯片封装企业就对自身产品进行调价,当然从调价幅度来看,差不多在5%-10%之间。而这到了11月、12月,渐次席卷到下游照明领域,而且调价幅度更大,照明产品涨价幅度从5%到15%不等,以8%的涨幅居多;调价产品领域也由部分产品扩大所有产品。
此前LED产品价格战厮杀凶猛,牺牲品质牺牲利润抢市场屡见不鲜,相信这次涨价潮,更多的企业更愿意将这种无奈之举看成是“价格合理回调”。有消息称,涨价潮将持续到2017年。
附:2016年LED业界涨价潮不完全统计企业名单