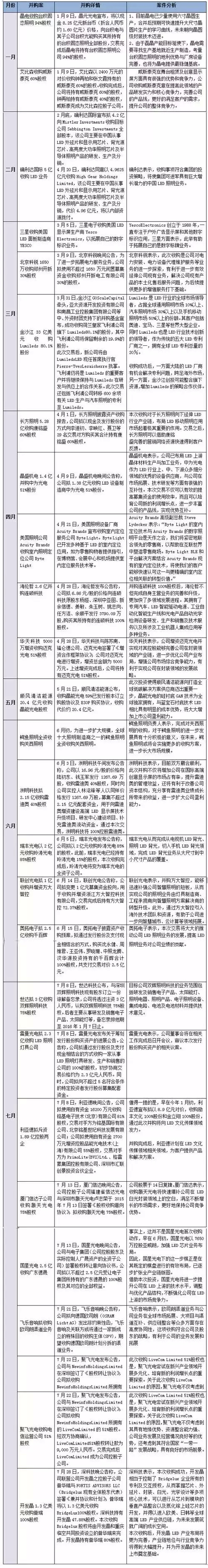
2014年下半年开始,LED中上游可谓掀起一股并购整合的风潮,大鱼吃小鱼,一批中小型企业相继退出,大的企业被更大的企业收购。在进入到2015年后,此种风潮可谓愈演愈烈,并购案也如井喷般此起彼伏,特别是进入7月份后,各类并购案例更是达到月度峰值(8例)。
为此,笔者特统计出2015年1-7月份中国LED产业的各项并购案例,以供各位学习与借鉴。
GLII预计,2015年下半年度,市场集中度将进一步提高,各领域龙头企业也将更具有技术优势和规模效应。随着LED照明需求的快速提升,LED行业将迎来发展高峰期,行业内各个的企业都开始扩产、布渠道以抢占更多的市场份额。而并购作为其中一条最便捷,见效最快的路受到众多LED企业的青睐。
“随着行业资源的逐步集中化,下半年的并购案依旧会维持在一定的频率,将引发又一批的企业逐步退出市场,未来,此种‘大者恒大,强者恒强,弱者淘汰’的行业法则将成为主流。”高工LED产业研究所(GLII)高级分析师李生发如上表述此类‘有人欢喜有人愁’的事件。
附表格:2015年1-7月份LED企业并购案解析

修大屏网是深圳市大广视讯工程技术有限公司旗下专门负责提供LED显示屏售后维修工程技术的互联网服务平台。针对LED显示屏、LCD液晶屏、DLP拼接屏、LED亮化显示等产品的技术、研发、生产、销售、工程、售后及后期维修保养提供一站式服务。主要服务内容包括:LED故障维修、LED售后维护、LED改造升级、LED逐点校正、大屏幕安装调试、LED清洁除尘、LED钢架制作、大屏幕搬迁重装、LED设备租赁、大屏幕现场值守等服务。公司主要技术人员多年从事大屏幕工程技术服务,多家国内顶尖大屏幕生产厂家服务经历及各类大型商业活动及体育赛事等保障活动,经验丰富,技术过硬,服务快速。