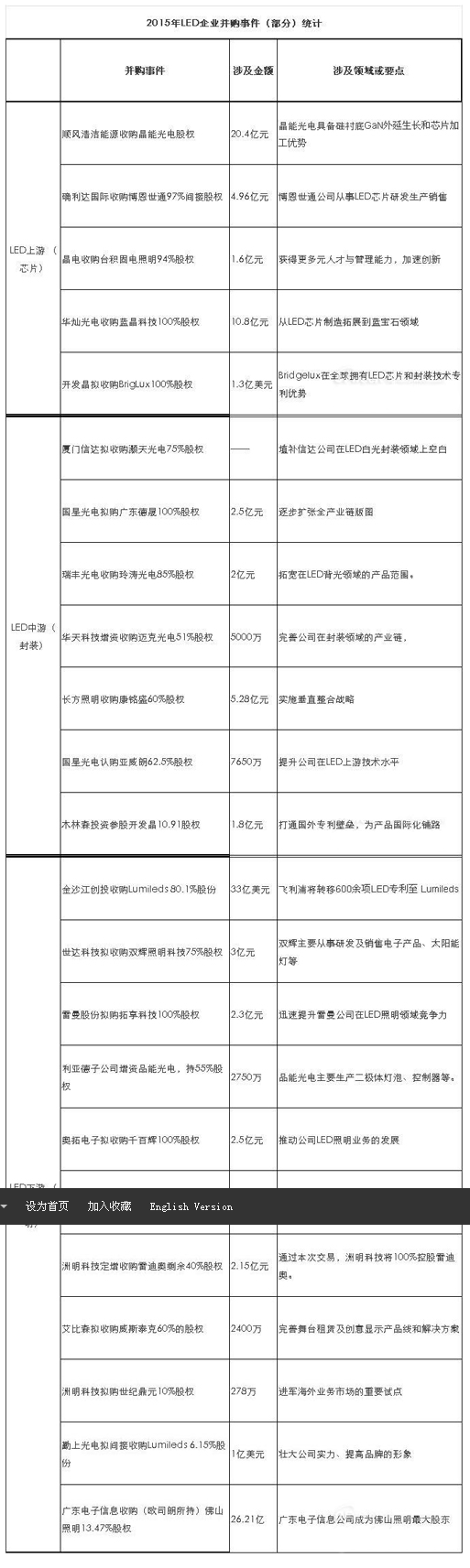
截止到今年10月,有关LED行业发生的并购案例已有30多起,涉及金额也已超过300多亿,这也引发各大媒体今年一直对“LED企业并购潮”跟踪报道。在这连续不断的并购事件,提及最多的,最反映核心目标的,就是追求“产业链整合”。
通过梳理发现,当前LED行业的并购形式类别多样:既有几百万元、几千万元的“小单”并购,也有数百亿、甚至上百亿元的“大单”并购,同时既有行业内的上下游之间的产业链纵向并购,也有扩充实力的横向并购;也有跨领域跨行业的并购,当然还有备受关注的海外并购,同时也涉及上、中、下游全产业链的并购。
无论在发生上游,中游的企业并购,还是下游应用的企业并购,都是比较频繁,不分伯仲,并驾齐驱,而且并购的个案还还在不断上演。更有甚者,有的企业在这一两年间已不止一次进行投资并购,例如晶电、国星、雷曼、洲明科技、利亚德、联建光电等LED企业。因此,也可以说,几乎所有的LED上市企业今年都在忙着“企业投资并购”相关的事情,投资并购已然是LED上市企业的“常态”。
不断涌现的LED并购事件,反映的是行业的加速整合,行业的洗牌、产业的调整转型已成当前发展的“新常态”。一方面可以说明原来的产业过于分散、竞争的无序混乱,随着资本的介入,不少企业实力的加强,从而加快了产业格局的调整与转型,使产业走向集中,更凸显国内产业的核心竞争力;另一方面也在说明,无论是外界还是业内,都是看好LED产业未来的发展空间和潜力,抱有较大的期待。
